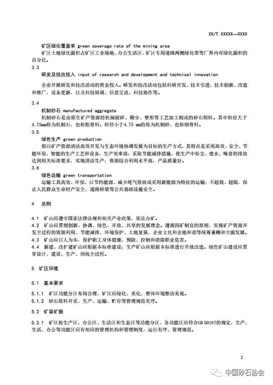
重要公告
按照土資源行業制定程序要求和計劃安排,中砂石協會組織編制的《砂石行業綠色礦山建設規范》報批稿已通過土資源化技術委員會審查,現予公示。同時進行公示的還有《非金屬行業綠色礦山建設規范》等,共9項行業報批稿。

按照土資源行業制定程序要求和計劃安排,土資源部組織有關單位制定了性行業《砂石行業綠色礦山建設規范》、《非金屬行業綠色礦山建設規范》、《化工行業綠色礦山建設規范》、《黃金行業綠色礦山建設規范》、《煤炭行業綠色礦山建設規范》、《石油行業綠色礦山建設規范》、《水泥灰巖綠色礦山建設規范》、《冶金行業綠色礦山建設規范》、《有色行業綠色礦山建設規范》,現已通過土資源化技術委員會審查,現予公示。
如有異議,可于公示期內向部科技與際合作司提出。提出異議者,須采取書面形式,寫明提出異議的事實依據、真實姓名、工作單位、地址郵編和聯系方式等。
公示時間:2018年4月18日-2018年4月25日
2018年4月18日












已有632人成功參與
廠家銷售部:400-700-2111
售后服務部:0373-4222222